招标采购

INVESTMENT INFORMATION

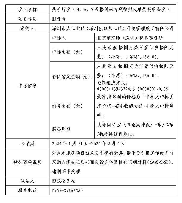
燕子岭项目4、6、7号楼诉讼专项律师代理委托服务项目定标结果公示

发布时间:2024/01/31

在深圳阳光采购平台进行公开招标的燕子岭项目467号楼诉讼专项律师代理委托服务项目已完成评审及定标,现将本服务项目评审的相关情况及定标结果进行公示,具体内容如下:


                                                                            深圳市大工业区(深圳出口加工区)

                                                                           开发管理集团有限公司

                                                                          2024年131


Become a supplier

成为供应商

我司面向社会长期征集战略合作伙伴,欢迎有意合作者前来联系。